Saltar para o conteúdo
Início
Sobre
2º Ciclo
3º Ciclo
TIC 7º
TIC 8º
TIC 9
CTeSP – RSI
ISI
ISD
IAC
Home
CTeSP - IAC
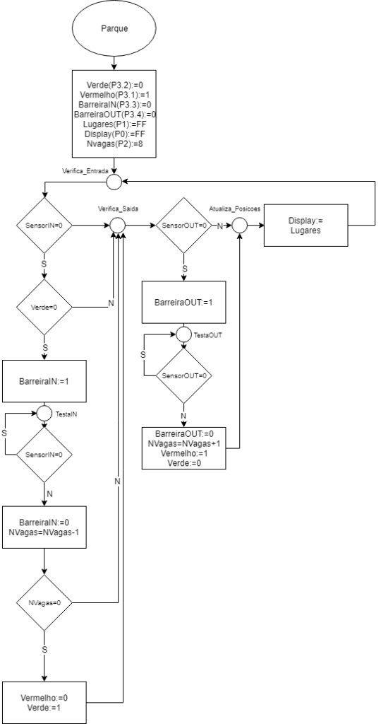
Ficha de Trabalho 4
CTeSP - IAC
Ficha de Trabalho 4
03/14/2024
Navegação de artigos
Keil – Primeiras configurações
Apresentação do Projeto 5
Artigos relacionados
CTeSP - IAC
Base do Projeto 4
04/30/2025
CTeSP - IAC
Apresentação do Projeto 5
04/29/2024
CTeSP - IAC
Keil – Primeiras configurações
02/03/2024
Pesquisar por: